类别 全部 - market - buyers - price - competition

作者:Angelica Ricardo 3 年以前

161

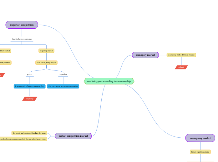
market types: according to co-ownership

market types: according to co-ownership

market types: according to co-ownership

perfect competition market

buyers and sellers are so numerous that they do not influence price
the goods and services offered are the same

imperfect competition

Operate between extremes
oligopoly market

Few sellers, many buyers

imperfect

few companies, heterogeneous product

perfect

few companies, homogeneous product

telephony

Monopolistic competition market

many companies, similar products

car brands

monopsony market

buyers regulate demand
they can change price. high power

Comp. monosopnist

Buyers are few and compete, giving favors to sellers

Oligopsony

Few buyers. Anyone influences price

Duopsony

two dominant buyers

Heinz and nestlé

monopoly market

a company with a different product
sedapal