Kategorier: Alla - agriculture - waste - food - energy

av Aymeric Le Brun för 2 årar sedan

120

WASTE in Canada

WASTE in Canada

Sujet flottant

WASTE in Canada

Agricultural Waste

Industry Associations
Manitoba Oat Growers Association
Alberta Sugar Beet Growers (ASBG)
BC Grain Producers association
Alberta Wheat and Barley Commissions
Producteurs de grains du Québec
Canada National Millers Association
Grain Farmers of Ontario
Sask Wheat Development Commission
Saskatchewan Winter Cereals Development Commission
Atlantic Grains Council
Grain Growers of Canada
Barley Council of Canada
Cereals Canada
Manitoba Crop Alliance

Food Waste - Ontario (7.14 TWh/yr)

Sujet secondaire

Vegetal Waste - Ontario (8.91 TWh/yr)

Manure - Ontario (3.75 TWh/yr)

Turkeys - 0.4 Mt/yr
Beef Cows - 2 Mt/yr
Broilers, roasters and cornish - 3 Mt/yr
Hogs - 10 Mt/yr
Dairy cows - 14 Mt/yr

Manure - Manitoba (1.68 TWh/yr)

Turkeys - 0.1 Mt/yr
Broilers, roasters and cornish - 0.3 Mt/yr
Beef cows - 0.8 Mt/yr
DBM Angus Farm
Dairy cows - 1.9 Mt/yr
Fossay Herefords
Rosser Holsteins Ltd
Hogs - 8.625 Mt/yr
Quintaine
Carritt Hog Farm
Brantwood Hutterie Colony
Genesus

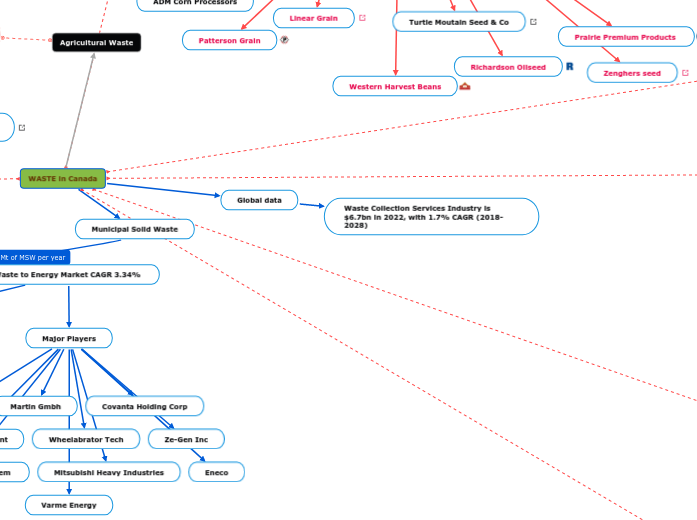
Municipal Solid Waste

Waste to Energy Market CAGR 3.34%
36% is composted or recycled, 64% is yet to be valorized in energy

The incentive to recycling could hamper Waste to Energy's market growth by 2035

Major Players

Varme Energy

Eneco

Mitsubishi Heavy Industries

Green Conversion System

Ze-Gen Inc

Wheelabrator Tech

Waste Management

Covanta Holding Corp

Martin Gmbh

Suez

Global data

Waste Collection Services Industry is $6.7bn in 2022, with 1.7% CAGR (2018-2028)

Agricultural Waste - Manitoba (8.8 TWh/yr)

Soybean residues
Ceres Global Seeds (Delmar Commodities)
Jordan Mills
Cargill
Grain & Seed oil
Zenghers seed
Western Harvest Beans
Vandaele Seeds
Turtle Moutain Seed & Co
Seed-Ex
Richardson Oilseed
Prairie Premium Products
Prairie Lakes Milling
Parrish & Heimbecker
Johnson Seeds
Horizon Agro
G3
Besco Grain
Corn Stover - 1.6 TWh
Linear Grain
ADM Corn Processors
Oat Residues - 1.1 TWh

Can Oat Portage la Prairie

Buffalo Creek Mills

Emerson Milling

Richardson Milling

Wheat (5 TWh) and Barley Straws (1 TWh)
Key players

Processors

Patterson Grain

Brar Natural Flour Mills

Malteurop

ADM

Prairie Flour Mills

Food Waste

Processing and Packaging waste : about 47% of total Food waste
Firstly redistributed to humanitarian organizations
Secondly redistributed to farmers and livestocks

Eventually valorized into energy - 389.68 GWh/yr

Food Manufacturing - 19 GWh

Hospitality industry - 20 GWh

Restaurant & Food Services - 23 GWh

Food wholesale and retail - 70 GWh

Educational institutions - 88 GWh

Healthcare facilities - 170 GWh