Kategorier: Alla - reflection - light - angle - medium

av Noah Barron för 2 årar sedan

261

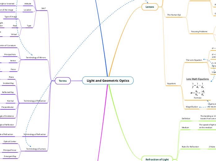
Light and Geometric Optics

Light and Geometric Optics

Light and Geometric Optics

Reflection of Light

Law of Reflection
Specular reflection

Reflection of light off a smooth surface

The incident ray, reflected ray, and the normal all lie in the same plane
Angle of Incidence = Angle of Reflection
Light
Speed of Light

Vacuum

3.00 X 10⁸ m/s

Production of Light

Light-Emitting Diode

Light produced by an electric current flowing in semiconductors

Triboluminescence

The production of light as a result of friction

Bioluminescence

The production of light in living organisms without producing heat

Chemiluminescence

The production of light as a result of a chemical reaction

Fluorescence

The immediate emission of light as a result of ultraviolet light

Phosphorescence

Light production through the absorption of ultraviolet light resulting in emission of visible light

Electrical Discharge

Light production by passing an electric current through gas

Incandescense

The production of light as a result of high temperature

Electromagnetic radiation that does not require a medium of transmission

Terms

Terminology of Lenses
Emergent Ray

The light ray that leaves a lens after refraction

Principal Focus

The point on the parallel axis where light rays parallel to the principal axis converge after refraction

Optical Center

Point at the exact center of the lens

Terminology of Refraction
Angle of Refraction

The angle between the refracted ray and the normal

Terminology of Reflection
Angle of Reflection

The angle between the reflected ray and the normal

Angle of Incidence

The angle between the incident ray and the normal

Perpendicular

At right angles

Normal

The perpendicular line to a mirror surface

Reflected Ray

The ray that bounces off a reflective surface

Incident Ray

The incoming ray that hits a surface

Plane

Flat

Terminology of Mirrors
Focus

The point at which light rays parallel to the principal axis when they are reflected off the mirror

Vertex

The point where the principal axis meets the mirror

Principal Axis

The line through the center of curvature to the midpoint of the mirror

Centre of Curvature

The center of the sphere whose surface has been used to make the mirror

SALT
Type

Virtual

Image formed where light does not arrive at image location

Real

Image formed when light arrives at image location

Type of image

Location

Location of the image

Attitude

Is the image upright or inverted

Size

The size of the image

Characteristics used to describe the properties of an image

Mirrors

A mirror shaped like part of the surface of a sphere in which the inner surface is reflective
A mirror shaped like part of the surface of a sphere in which the outer surface is reflective
How to Locate Image in Mirrors
Convex

A ray aimed at the focus is reflected parallel to the principal axis

A ray aimed at the center of curvature is reflected back upon itself

A ray parallel to the principal axis is reflected as if it had come through the focus

Concave

4 Rules

A ray aimed at the vertex will follow the law of reflection.

A ray through F will reflect parallel to the principal axis.

A light ray through the center of curvature is reflected back onto itself. The reflected ray will return on the same path.

A light ray through the principal axis is reflected through the focus

Refraction of Light

Total Internal Reflection
Critical Angle

The angle of incidence that results in an angle of refraction of 90 degrees

If you increase the angle of incidence past the Critical Angle the refracted ray will no longer exit the medium, instead, only a reflected ray is visible.

The Index of Refraction

n = sin i/sin R

n = C/V

The ratio of the speed of light in a vacuum to the speed of light in a medium.

Rules for Refraction
2 Rules

Light bends towards the normal when the speed of light in the second medium is less than in the first medium. Light bends away from the normal when the speed of light in the second medium is greater.

The incident ray and reflected ray all lie in the same plane. The incident ray and the reflected ray are on opposite sides of the line that separates the two media.

Medium
The speed of light is different depending on the medium
Definition
The bending or change in direction of light when it travels from one medium into another

Lenses

Equations
Magnification

Used to determine the magnification of a lens for the thin lens equation.

Formula
The Lens Equation

Used to easily determine the image characteristics

f = focal length and is positive for converging lenses and negative for diverging lenses

dⁱ = image distance and is positive for real images and negative for virtual images.

dᵒ = object distance and is always positive

The Human Eye
Focusing Problems

Myopia

The inability of the eye to focus light from distant objects.

Presbyopia

A form of far-sightedness caused by a loss of accommodation as a person ages.

Hyperopia

The inability of the eye to focus light from near objects.

Parts of the Eye

Optic Nerve

The optic nerve transmits electric signals from the retina, and creates a blind spot in the back of each eye.

Retina

Converts light signals into electrical signs that is then transmitted to the brain through the optic nerve.

Cornea

Light is refracted through the cornea.

Pupil

Where light enters the eye.

Iris

Colored part of the eye that opens and closes to let in more or less light.

Diverging Lens
A lens that is thinnest in the middle and that causes incident parallel light rays to spread apart after refraction
Converging Lens
A lens that is thickest in the middle and that causes incident parallel light rays to converge through a single point after refraction
Images in Lenses
How to Locate the Image in a Diverging Lens

A ray through the optical center continues straight through without being refracted

A ray that appears to pass through the secondary principal focus is refracted parallel to the principal axis.

A ray parallel to the principal axis is refracted as if it had come through the principal focus.

How to Locate the Image in a Converging Lens

3 Rules

A ray through the optical center continues straight through without being refracted.

A ray through the secondary principal focus is refracted parallel to the principal axis.

A ray parallel to the principal axis is refracted through the principal focus