Kategorier: Alla - enfermedades - medioambiente - químico - contaminación

av Carolina Reyes för 5 årar sedan

512

Contaminación Ambiental

Contaminación Ambiental

Problemas Globales que Generen

Cambio Climatico

Cuando los gases de efecto invernadero aumentan su concentración, la Tierra absorbe más calor, haciendo que la superficie terrestre se caliente más de lo normal y su temperatura se eleve, a esto se le conoce como calentamiento global.
Este fenómeno provoca alteraciones en el clima por periodos largos de tiempo, dando lugar al cambio climático.

Aumento del Nivel del Mar

Pérdida de humedales y manglares, anejamiento de zonas costeras

Descongelamiento de los glaciares

Pérdidas de capas de hielo (82%)

Lluvias torrenciales

Aumento del caudal de los ríos

Sequias

Genera

En las regiones áridas las condiciones de mayor calor y sequía

Lluvias Ácidas

El concepto de lluvia ácida engloba cualquier forma de precipitación que presente elevadas concentraciones de ácido sulfúrico y nítrico. También puede mostrarse en forma de nieve, niebla y partículas de material seco que se posan sobre la Tierra

Efecto Invernadero

Se denomina efecto invernadero al fenómeno por el cual determinados gases, que son componentes de la atmósfera planetaria, retienen parte de la energía que el suelo emite por haber sido calentado por la radiación solar. Afecta a todos los cuerpos planetarios dotados de atmósfera

Contaminación Ambiental

constituye

La presencia de cualquier agente (físico, químico o biologico) o bien de una combinacion de varios agentes en lugares, formas y concentraciones tales que sean o pueden ser nocivos para la salud, la seguridad o binestar de la población
en función

Metodo Contaminante

Contaminación Microbiológica

Contaminacion Visual

Contaminación Luminosa

Contaminación Electromagnética

Contaminacion Quimica

Contaminación Radioactiva

Contaminación Térmica

Al Medio Afectado

Contaminación Acústica

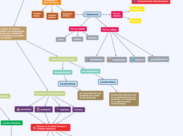
Contaminación del Agua

La adición de materia extraña a su composición natural, que ocasionará una alteración perjudicial de su calidad

Tipos de contaminantes

No degradables

Sustancias químicas que no se descomponen con facilidad y se mantienen en el agua durante mucho tiempo

Biodegradables

Características

Se descomponen con facilidad por acción de las bacterias

Fuentes de Contaminacion

Petróleo

Agricola

Industrial

Doméstica

Efectos en la Salud Humana y el Medio Ambiente

Plomo

Utilizado

Aditivos para gasolina y pintura

Menoscabo de la inteligencia de los niños

Aberraciones cromosomicas

Mercurio

Proveniente de pilas, minería

Produce problemas fisiológicos, mutaciones geneticas

Cadmio

Vertido en aguas

Fuente de contaminación de las cadenas alimenticias al ser ingeridos por alguno de sus eslabones.

Que al ser ingeridos por el hombre en el agua y alimentos contaminados

Produce

Afecciones pulmonares, riñones y huesos

Trastornos gastrointestinales

ceguera, amnesia, raquitismo, miastenia o hasta la muerte.

De

Los nitratos en el agua potable

Enfermedades Infantiles

Cáncer al estómago

Hipertension precoz

Contaminación del Suelo

Problemas a Nivel de suelo

Residuos Sólidos

Clasificación

Por su msnejo

Inertes

Peligrosos

Por su origen

Hospitalarios

Mineros

Industriales

Municipales

Por su estado

Gaseoso

Líquido

Solido

Erosión Hidrica

Erosión Eólica

Contaminacion Atmosferica

La contaminación atmosférica es la presencia en el aire de materias o formas de energía que implican riesgo, daño o molestia grave para las personas y seres de la naturaleza popular

De la extensión de la fuente

Contaminación Difusa

Contaminación Lineal

Contaminación Puntual