Категории: Все - relaciones - comunicación - ética - política

по Kevin Pava 5 лет назад

3256

ÉTICA Y COMUNICACIÓN

ÉTICA Y COMUNICACIÓN

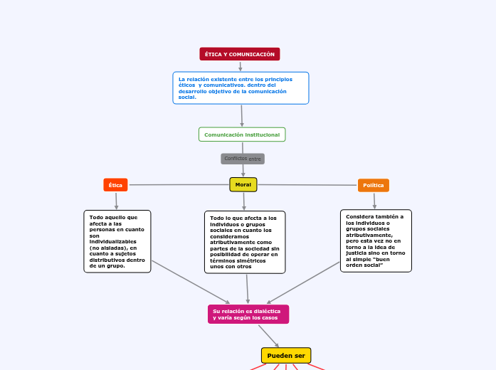
M[E(P)] relaciones entre aspectos morales, éticos y políticos, de forma que los políticos son dependientes de los éticos y ambos a su vez de los morales. M[P(E)] relaciones entre aspectos morales, políticos y éticos, de forma que los éticos son dependientes de los políticos y ambos a su vez de los morales.

E[M(P)] relaciones entre aspectos éticos, morales y políticos, de forma que los políticos son dependientes de los morales y ambos a su vez de los éticos. E[P(M)] relaciones entre aspectos éticos, políticos y morales, de forma que los morales son dependientes de los políticos y ambos a su vez de los éticos.

M(P) Los aspectos políticos son dependientes de los morales P(E) los aspectos éticos se dan dependientemente de los políticos. P(M) relaciones entre aspectos políticos y morales, de tal forma que los morales se dan dependientemente de los políticos

Pueden ser

P[E(M)] relaciones entre aspectos políticos, éticos y morales, de forma que los morales son dependientes de los éticos y ambos a su vez de los políticos. P[M(E)] relaciones entre aspectos políticos, morales y éticos, de forma que los éticos son dependientes de los morales y ambos a su vez de los políticos.

E(M) Los aspectos morales se dan dependientemente de los éticos. E(P) Los aspectos politicos son dependientes de los éticos. M(E) Los aspectos éticos son dependientes de los morales.

ÉTICA Y COMUNICACIÓN

La relación existente entre los principios éticos y comunicativos. dentro del desarrollo objetivo de la comunicación social.

Comunicación institucional
Moral

Todo lo que afecta a los individuos o grupos sociales en cuanto los consideramos atributivamente como partes de la sociedad sin posibilidad de operar en términos simétricos unos con otros

Ética

Todo aquello que afecta a las personas en cuanto son individualizables (no aisladas), en cuanto a sujetos distributivos dentro de un grupo.

Su relación es dialéctica y varía según los casos

Política

Considera también a los individuos o grupos sociales atributivamente, pero esta vez no en torno a la idea de justicia sino en torno al simple “buen orden social”