Категории: Все - cambio - social - transformación - emprendimiento

по liliana vega 7 лет назад

756

EMPRENDIMIENTO SOLIDARIO

EMPRENDIMIENTO SOLIDARIO

EMPRENDIMIENTO SOLIDARIO

El emprendimiento es una manera de pensar y actuar, orientada hacia la creacion de oportunidades, con una vision generalizada en situaciones particulares, va encaminada en busca del cambio, responde a el y explota sus oportunidades partiendo del riesgo que este puede traer. es esa capacidad de transformar sociedades y contextos gracias a la gestion de lideres y personas encaregadas de empoderar y jalonar comunidades enteras.

una actividad, con un significativo componente social y dimensión colectiva, en donde la comunidad es el eje del mismo, para lo cual se apoya en estrategias y habilidades empresariales. La característica central es la participación de las comunidades como sujetos de su propio cambio, en donde las iniciativas surgen de la identificación de oportunidades, las cuales son concertadas y administradas por agentes de cambio, que pueden ser externos o internos. Para que el emprendimiento social sea posible se requiere de un proceso de gestión, lo cual supone el desarrollo de habilidades administrativas y financieras.

IMPULSADO POR

La innovación social

Adquiere significado en términos de la profundidad de los cambios logrados, el compromiso de la comunidad para mantenerlos y su identificación con estos.

El surgimiento de la iniciativa social

producto de aprendizajes colectivos, da origen a la misión social que incluye una propuesta de valor para la comunidad.

Un agente de cambio

trabaja al interior de las comunidades identificando con ellas sus necesidades y aprendiendo de ellas.

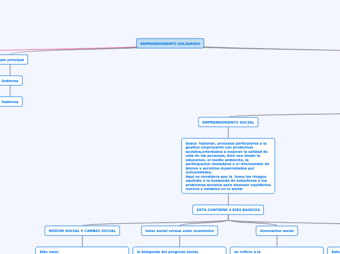
EMPRENDIMIENTO SOCIAL
busca fusionar, procesos particulares a la gestion empresarial con problemas sociales,orientados a mejorar la calidad de vida de las personas, bien sea desde la educacion, el medio ambiente, la participacion ciudadana o el intercambio de bienes y servicios desarrollados por comunidades. Aqui se considera que la toma los riesgos equivale a la busqueda de soluciones a los problemas sociales para alcanzar equilibrios nuevos y estables en lo social

ESTA CONTIENE 4 EJES BASICOS

Sostenibilidad

Esta entidad contempla otros factores importantes como la capacidad administrativa y de gestión de los emprendedores sociales, así como su legitimidad frente a la comunidad con la que trabaja.

Innovacion social

se refiere a la forma en que los emprendedores a través de sus innovaciones crean oleadas permanentes de cambio, dando origen a lo que denominó la destrucción creativa.una dimensión colectiva y social”, “una transformación social”, “una iniciativa colectiva para resolver un problema”

Valor social versus valor económico

la búsqueda del progreso social, mediante la remoción de barreras que dificultan la inclusión, la ayuda a aquellos temporalmente debilitados o que carecen de voz propia y la mitigación de efectos secundarios indeseables de la actividad económica”

MISION SOCIAL Y CAMBIO SOCIAL

Este valor corresponde a la respuesta frente a las necesidades insatisfechas de los grupos a quienes va dirigido el emprendimiento social e implica un cambio.

Topic principal

Subtema

EMPRENDEDOR

por lo tanto un emprendedor busca el cambio,responde a el y explota sus oportunidades, convierte una fuente en recurso, Es un agente que permite generar alteraciones en el statu,de tal manera que mejora las condiciones de otro
para emprender se necesita:

* Buscar cambios apartir de los problemas identificados. *Identificar oportunidades en donde otros ven necesidades. * Generar valos sobre estas.