Categorieën: Alle - planificación - optimización - materiales - ingeniería

door Carlos Quezada 9 jaren geleden

1040

Evidencia_03_E3

Evidencia_03_E3

La Ingeniería Química.

La Ingeniería Química es una rama que integra a la Ingeniería y cuya actividad está abocada a cuestiones como el diseño, la manutención, la planificación, la optimización, construcción y la operación de plantas que intervienen en el proceso en el cual se modifican las materias primas, conocido formalmente como industria de procesos.

Algunos de los campos en los cuales se pueden laborar son:
Sector educativo

1 Evaluación de proyectos de inversión de la industria de la transformación

Sector Financiero

1. Docencia e Investigación 2. Administración académica

Sector Gubernamental

1. Evaluación de proyectos 2. Legislación ambiental y energética 3. Auditoría ambiental y energética 4. Seguridad laboral

Servicios

1. Desarrollo y ejecución de proyectos 2. Asesoría y ventas técnicas 3. Estudios ambientales 4. Capacitación 5. Asesoría y transferencia de tecnología 6. Consultoría en el área de recursos humanos 7. Evaluación de riesgos 8. Gestión de la calidad

Industria química

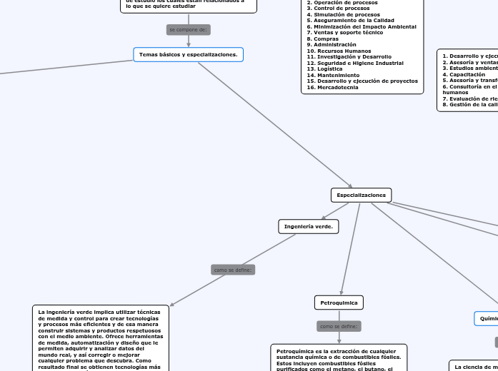
1. Diseño de procesos 2. Operación de procesos 3. Control de procesos 4. Simulación de procesos 5. Aseguramiento de la Calidad 6. Minimización del Impacto Ambiental 7. Ventas y soporte técnico 8. Compras 9. Administración 10. Recursos Humanos 11. Investigación y Desarrollo 12. Seguridad e Higiene Industrial 13. Logística 14. Mantenimiento 15. Desarrollo y ejecución de proyectos 16. Mercadotecnia

Esta materia se compone diferentes campos de estudio los cuales están relacionados a lo que se quiere estudiar
Temas básicos y especializaciones.

Especializaciones

Química de los materiales.

La ciencia de materiales implica investigar la relación entre la estructura y las propiedades de los materiales. Es una área multidisciplinaria que involucra disciplinas como la química, física, biología y diferentes ingenierías. Desde la perspectiva de la química, la ciencia de materiales desarrolla procesos de síntesis para la fabricación de materiales funcionales y estructurales, se establece la relación entre la estructura y sus propiedades, así como evaluar las aplicaciones de los materiales generados.

se busca como mejorar las propiedades de materiales como metales y plasticos, etc.

Administración.

La administración se da dondequiera que existe un organismo social; el éxito de este dependerá de su buena administración. Para las grandes empresas la administración técnica o científica es indiscutible y esencial, su utilización adecuadamente hará que exista elevación de la productividad, el cual es un factor importante y preocupante en el campo económico-social de hoy en día.

Un ingeniero que sepa como relacionarse con los demás y ademas sabe como convencer a los demás es necesario en la industria por eso la razón de ser de esta especialidad.

Bioquimica

La bioquímica es una ciencia que estudia la composición química de los seres vivos, especialmente las proteínas, carbohidratos, lípidos y ácidos nucleicos, además de otras pequeñas moléculas presentes en las células y las reacciones químicas que sufren estos compuestos (metabolismo) que les permiten obtener energía (catabolismo) y generar biomoléculas propias (anabolismo). La bioquímica se basa en el concepto de que todo ser vivo contiene carbono y en general las moléculas biológicas están compuestas principalmente de carbono, hidrógeno, oxígeno, nitrógeno, fósforo y azufre.

La química tiene una amplia relación con la química y con la ingeniería. Un ejemplo es un cuerpo humano que puede ser comparado con un sistema industrial.

Petroquimica

Petroquímica es la extracción de cualquier sustancia química o de combustibles fósiles. Estos incluyen combustibles fósiles purificados como el metano, el butano, el propano, la gasolina, el queroseno, el gasoil, el combustible de aviación, así como pesticidas, herbicidas, fertilizantes y otros artículos como los plásticos, el asfalto o las fibras sintéticas. La petroquímica es la industria dedicada a obtener derivados químicos del petróleo y de los gases asociados. Los productos petroquímicos incluyen todas las sustancias químicas que de ahí se derivan.

En el área de la petroquimica un Ingeniero químico busca nuevas formas de producir energía, también es el encargado de la refinación del petroleo.

Ingeniería verde.

La ingeniería verde implica utilizar técnicas de medida y control para crear tecnologías y procesos más eficientes y de esa manera construir sistemas y productos respetuosos con el medio ambiente. Ofrece herramientas de medida, automatización y diseño que le permiten adquirir y analizar datos del mundo real, y así corregir o mejorar cualquier problema que descubra. Como resultado final se obtienen tecnologías más eficientes y económicas que son mejores para nuestro planeta.

Un Ingeniero químico en este área, básicamente se desarrolla en la forma de como hacer y a su vez crear procesos mas sustentables en los campo de la química y de las operaciones unitarias.

Básicos.

Ciencias profesionales.

Aquí se engloban las materias en las cuales un Ingeniero químico se especializa mas a fondo para desarrollar su profesión.

Operaciones unitarios.

Diseño de reactores.

Fenómenos de transporte.

Ciencias básicas.

Son todas aquellas ciencias que se necesitan conocer como base de toda la carrera.

Electricidad y magnetismo.

Mecanica clasica

Calculo diferencial e integral.

-Química orgánica.

-Química Inorgánica.