Categorieën: Alle - conocimiento - sentidos - empirismo - liberalismo

door Nicolás Suta 5 jaren geleden

1206

EL EMPIRISMO.

EL EMPIRISMO.

EL EMPIRISMO.

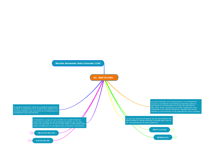
DAVID HUME

La favorable acogida que obtuvo la publicación en edimburgo de la primera parte de sus ensayos morales y políticos en 1742 le hizo olvidar su primer fracaso trabajo como preceptor del marqués de annandale y luego como secretario del general st. clair a quien acompañó en misión diplomática a Viena y Turín.
Tras una breve tentativa de iniciarse en el comercio, decidió dedicarse al estudio. En 1734 marchó a Francia donde pasó tres años la mayor parte de ellos en la gleche dedicado a la redacción de su primera obra "tratado de la naturaleza humana" que completo tras su regreso a Londres y se empezó a publicar en 1739". El tratado no despertó ningún interés y Hume se retiro a la casa familiar en ninewells
Filósofo inglés nació en el seno de una familia emparentada con la aristocracia, aunque de modesta fortuna. Estudió durante un tiempo leyes en la universidad de edimburgo por voluntad de su familia pero su falta de interés determinó que abandonara la carrera y se viese obligado a buscar la manera de ganarse la vida.

FRANCIS BACON

Sometió todas las ramas del saber humano aceptadas en su tiempo a revisión. Clasificando las de acuerdo con la facultad de la mente a la que pertenecían, llamó a este esquema "la gran instauración" y mucho de los escritos dispersos que llegó a elaborar, como "el avance del conocimiento" estaban pensando como partes de una instauración magna-final
En 1582 empezó a ejercer la abogacía, y fue magistrado cuatro años más tarde. Durante toda su carrera persiguió una reforma coherente de las leyes y el mantenimiento del parlamento y los tribunales a salvo de las incursiones arbitrarias de los gobernantes. Pero, sobre todo, su objetivo era la reforma del saber.
En 1579 la muerte repentina de su padre lo obligó a ingresar precipitadamente y a reemprender sus estudios, falto de recursos para llevar una vida independiente.
Filósofo y político inglés, su padre era un alto magistrado en el gobierno de Isabel l, y fue educado por su madre en los principios del puritanismo calvinista. Estudió en el trinity college de cambridge y en 1576 ingreso en el gray's inn de Londres para estudiar leyes, aunque pocos meses después marchó a Francia como miembro de una misión diplomática.

BERKELEY

berkeley inauguró con el principio del idealismo, según el cual "el ser" de las cosas es su "ser percibidas" de tal modo que la sustancia no es ya la materia, sino únicamente la sustancia espiritual, de cuya existencia nuestros pensamientos son la prueba irrefutable de acuerdo con su contemporáneo descartes. Sin embargo, si los objetos no existen como fundamento de nuestras representaciones mentales, tenia que haber algo existente que, permaneciendo fuera de nuestra mente, suscitarse nuestras percepciones, un principio de Berkeley halló en Dios.
Berkeley adoptó desde el principio un inmaterialismo que lo enfrentó a hobbes y a locke según el, arrimar que las cosas existen independientemente de nuestra percepción implica una contradicción sobre todo desde un empirismo consecuente en efecto, si no debemos aceptar nada sobre lo que ni exista una certeza absoluta y puesto que de las cosas solo conocemos su relación con nuestros sentidos ni lo que son en su mismas, únicamente podemos aceptar como ciertas las representaciones mentales.
Filósofo irlandés, profundamente religioso dedico su obra a fundar la de en el discurso racional, a contracorriente del espíritu librepensador de su época. A que, con el auge del empirismo, había quedado marcada por un cierto escepticismo tras estudiar en dublin y ordenarse sacerdote, en 1710 escribió su obra fundamental titulada los principios del conocimiento humano y en 1734 fue nombrado obispo anglicano de cloyne.

JHON LOCKE

En 1582 empezó a ejercer la abogacía, y fue magistrado cuatro años más tarde. Durante toda su carrera persiguió una reforma coherente de las leyes y el mantenimiento del parlamento y los tribunales a salvo de las incursiones arbitrarias de los gobernantes. Pero, sobre todo, su objetivo era la reforma del saber. Sometió todas las ramas del saber humano aceptadas en su tiempo a revisión. Clasificando las de acuerdo con la facultad de la mente a la que pertenecían, llamó a este esquema "la gran instauración" y mucho de los escritos dispersos que llegó a elaborar, como "el avance del conocimiento" estaban pensando como partes de una instauración magna-final
Locke se acercó a tales ideas como médico y secretario que fue del conde de shaftesbury líder del partido whig adversario del absolutismo monárquico en la Inglaterra de Carlos ll y de Jacobo ll convertido a la defensa del poder parlamento el propio locke fue perseguido y tuvo que refugiarse en holanda de donde regresó tras el triunfo de la gloriosa revolución inglesa de 1688 En su obra más trascendentes dos ensayos sobre el gobierno civil sentó los principios básicos del constitucionalismo liberal al postular que todo hombre nace dotado de unos derechos naturales que el estado tiene como misión proteger fundamentalmente la vida, la libertad y la propiedad. Partiendo del pensamiento de hobbes locke apoyo la idea de que el estado nace de un contrato social originario, rechazado por la doctrina tradicional del origen divino del poder.
Este hombre polifacético estudió en la universidad de Oxford, en donde se doctoró en 1658. Aunque su especialidad era la medicina y mantuvo relaciones con reputados científicos de la época, John Locke fue también diplomático, teólogo, economista, profesor de griego antiguo y de retórica, y alcanzó renombre por sus escritos filosóficos en los que sentó las bases del pensamiento político liberal.

el empirismo, surge con ese nombre en la edad moderna como fruto maduro de una tendencia filosófica que se desa rrolla mas que todo en el reino unido hasta la baja edad media suele considerarse la contraparte del ya llamado racionalismo.

ya que sus autores principales son de los territorios de gran bretaña e irlanda entonces se puede decir que es un "movimiento de las islas británicas".

la palabra empirismo viene de la palabra experiencia es decir, el empirismo es el nombre que recibe el mo- vimiento filosófico que encuentra en la experiencia el fundamento del conocimiento.

se suele confundir con el epicureismo y el aristotelismo ya que se consideran movimientos empiristas debido a que basan el conocimiento en un tipo de experiencia. Pero para evitar confusiones se toman solamente como empiristas a los autores modernos, aquellos que funda- mentan el conocimiento en las experiencias de los sentidos.

Nicolás Alexander Suta Colorado 1103