by Johana Ponce 3 years ago
402
 
                            
                        More like this
Escuela Critica
Evalúa con exámenes estereotipados
la escuela es un centro de contradicciones psicológicas, económicas y políticas
La escuela es una institución regida por normas
Incorporación del psicoanálisis
el alumno
Es el eje de la ejecución
se encarga de
Descubrir por si mismo
el papel del maestro es
Ser una guia
asi como
Cuestionar su propia autoridad
Ajustarse a cualquier modelo teórico
como cuestionamiento a
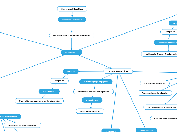
La Escuela Nueva, Tradicional y Tecnocrática
Escuela Tecnocrática
es apoyada por
La Psicología conductista
La supremacía lleva a la lógica y la ciencia
Utiliza el pensamiento pragmatico
Elabora objetivos de aprendizaje
Se da la forma científica al trabajo educativo
Se universaliza la educación
Proceso de modernización
Tecnología educativa
Generador de conductas deseables
Administrador de contingencias
y muestra una
Afectividad ausente
El siglo XX
es considerada
Una visión reduccionista de la educación
Escuela Nueva
La actividad creadora
Libertad al individuo
Motivación
Desarrollo de la personalidad
La atención centrada en el alumno
el alumno es
el protagonista
el maestro se encarga de crear
condiciones de trabajo
para que
el alumno desarrolle sus aptitudes
Siglo XX
como respuesta a
La escuela tradicional
Escuela Tradicional
entre sus características se encuentran
La disciplina y el método
Verticalismo
Modelo intelectual y moral
El autoritarismo
el papel del alumno es
Infantilizado y de incorporación acrítica
el maestro juega un papel de
Autoridad
y
Mediador
entre
El alumno y el objeto de conocimiento
surge en
El siglo XVII
respondiendo a
Necesidades de la sociedad industrial