カテゴリー 全て - vision - security - leadership - construction

によって Romi Erez 2年前.

199

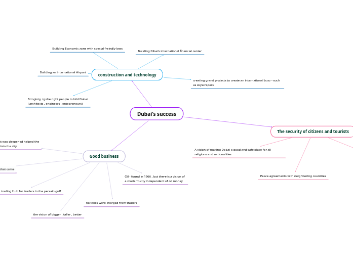
Dubai's success

Dubai's success

Dubai's success

Good business

Oil - found in 1966 , but there is a vision of a moderm city independent of oil money
no taxes were charged from traders
the vision of bigger , taller , better
Becoming a trading Hub for traders in the persain gulf
flow of indian and persian tarders that came
Dubai creek that was deepened helped the salling of ships into the city

construction and technology

creating grand projects to create an international buzz - such as skyscrapers
Building Dibai's international financial center
Bringinig tg=he right people to bild Dubai ( architects , engineers , entepreneurs)
Building an international Airport
Building Economic zone with special freindly laws

The security of citizens and tourists

A vision of making Dobai a good and safe place for all religions and nationalities
Peace agreements with neighboring countries
Strong and visionary leadership