Kategóriák: Minden - presentation - listening - problem - games

a Adrian Candelero 9 éve

343

Implementing listening skills in an introductory class from the sac

Implementing listening skills in an introductory class from the sac

Integrants

José Angel Chacón Tzab

Kevin Santos Pizaña Vargas

Jorge Adrián Cruz Candelero

Evaluation

Final reflectons

References
Appendix

Instructional methods that we are going to use in our project

>Presentation >Games >Cooperative learning >Problem solving >Drill and practice >Web 2.0 resources-on-line apps

Description of the learning activities
Activity 2
Activity 1

Proposal

General objectives of the listening skill

Objectives

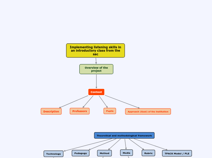
Theoretical and methodological framework

Rubric

TPACK Model / PLE

Technology

Digital competence

Media

>Text >Visuals >Video >Audio >Real objects & models

Method

>Games >Presentation >Cooperative learning >Problem solving >Drill and practice

Pedagogy

Implementing listening skills in an introductory class from the sac

Overview of the project

Context
Approach (Goal) of the institution
Pupils
Professors
Description