Categorías: Todo - psicomotricidad - social - motricidad - cognitivo

por Oriana Vergara Arias hace 4 años

506

Juego, lúdica y psicomotricidad

Juego, lúdica y psicomotricidad

Juego, lúdica y psicomotricidad

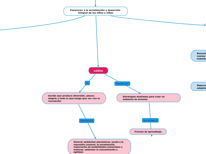
Favorecen a la socialización y desarrollo integral de los niños y niñas

Psicomotricidad

son

Relación que hay entre lo motriz del cuerpo y lo psíquico de la mente del individuo

se encarga de

Social afectivo

Motriz

Motricidad gruesa

Movimientos que se realizan utilizando grandes grupos musculares, involucra la cabeza, extremidades inferiores, superiores

Saltar, nadar, correr

Motricidad fina

Control y coordinación de movimientos musculares pequeños que ocurren en partes del cuerpo como los dedos. Donde hay una coordinación con los ojos

Recoger elementos con el dedo índice y pulgar

Cognitivo

Mejorar los movimientos y tener mejor adaptaciòn en el entorno

Lúdica
Estrategias diseñadas para crear un ambiente de armonía

Proceso de aprendizaje

Acción que produce diversión, placer, alegría y todo lo que tenga que ver con la recreación

Generar ambientes placenteros, ayuda a la expresión corporal, la socialización, exploración de posibilidades sensoriales y motoras, estimular la concentración y agilidad,

Ejercicios físicos, juegos al aire libre, bailo terapia, actividades de destreza mental

Juego
Algunas teorías

Vigotsky

Para Vigotsky el juego nace de la necesidad, del deseo de saber, conocer y dominar los objetos

Los niños avanzan en su desarrollo

Para Piaget los juegos y juguetes considerados como materiales útiles para el desarrollo psicomotor, sensorio motor, cognitivo, de pensamiento lógico y lenguaje

3 categorías

Juego de reglas

Juego simbòlico

Juego de ejercicio

Forma parte de la cultura de la sociedad
Actividad placentera

Fomenta y desarrolla la capacidad de disfrutar, recrearse

Un promotor de aprendizajes
Actividad inherente del individuo

Tipos de juegos

Tradicionales, educativos, de mesa, de roles, heurìstico

permite

Coordinar movimientos, desarrollar la imaginación, la creatividad y personalidad, facilitar el autocontrol, la capacidad para razonar y relacionarse con otros