Categorías: Todo - chromosomes - nucleus - mitosis

por Tahirah Chant hace 6 años

466

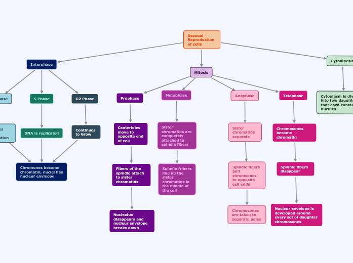
Asexual Reproduction of cells

Asexual Reproduction of cells

Asexual Reproduction of cells

Cytokinesis

Cytoplasm is divided into two daughter cells that each contain a nuclues

Mitosis

Anaphase
Sister chromatids seperate

Spindle fibers pull chromsones to opposite cell ends

Chromosones are taken to separate poles

Telophase
Chromosones become chromatin

Spindle fibers disappear

Nucleur envelope is developed around every set of daughter chromosones

Metaphase
Sister chromatids are completely attached to spindle fibers

Spindle fribers line up the sister chromatids in the middle of the cell

Prophase
Centerioles move to opposite end of cell

Fibers of the spindle attach to sister chromatids

Nucleolus disappears and nucleur envelope breaks down

Interphase

G2 Phase
Continues to Grow
S Phase
DNA is replicated

Chromones become chromatin, nuclei has nucleur envleope

G1 Phase
Cell does mass preperation